欢迎,您是第 95654565 位访客! 您的IP是: 10.1.127.127
设为首页 |
加入收藏 |
联系我们
 
摄影资讯
学会动态
获奖公告
影赛信息
摄影采风
会员风采
本市新闻
摄影课堂
学会培训
三都摄影
边行边摄
支部动态
学会公告
    为了方便学会会员进行创作、充分利用学会的资源,学会将根据天气情况或学会举办的各项摄影大赛及全国各项摄影大赛征稿有关的活动,不定期进行一些采风创作。组织会员到深圳市各地进行拍摄(详情请参考各活动安排)。</P><P>  官方微博:@深圳市民俗摄影学会
官方微信:shenzhenfps
邮箱:szfps8@126.com
电话:13902968412
             
       

 
首页 -->> 摄影资讯 -->> 学会动态
 

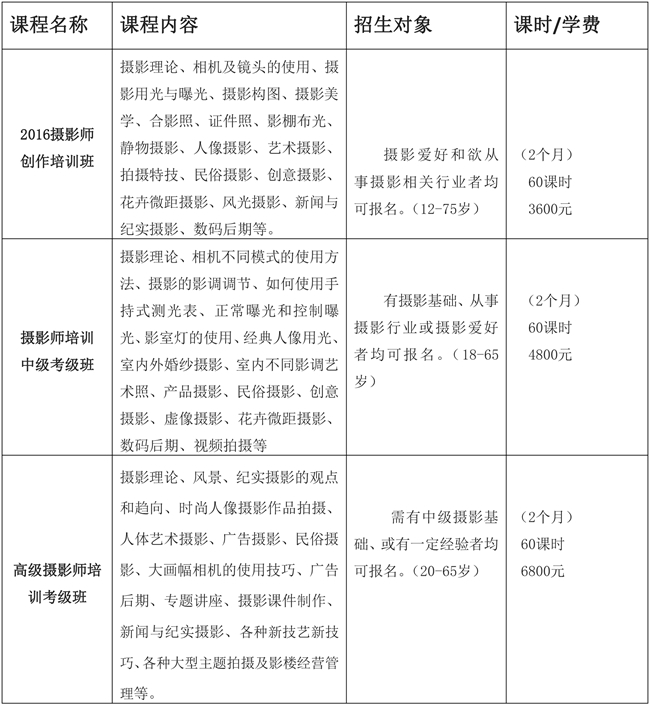
2016摄影创作培训班招生


    “摄影”作为一种新的信息载体和艺术表现手段,被越来越多的人所青睐。拿起手中的照相机吧!去捕捉精彩,乐趣!我们培养您观察事物的能力,我们培养您的审美情趣,我们提升您的艺术修养。我们拥有较强的师资队伍,有国家级摄影高级技师和专业的摄影大师、有教学经验丰富的摄影理论以及、实训指导教师。主要培训新闻、报业、广告、网站和企、事业及其它相关行业中从事摄影和图像处理、图片编辑的从业人员。我们按照国家职业大典标准,和有关摄影的职业开发;教育大纲、教育计划以及教材、题库等来实施,以确保教学质量。我们由浅入深,循序渐进。注重理论与实践的相结合。



 

    一、上课时间:每周二、四、六(具体上课时间请打电话咨询)

 

    二、报名方式:电话报名或微信报名均可

 

    三、缴费方式:1、现金支付 2、银行转账

 

                    微信:sz0755189

 

          联系电话:卢老师:18988762690


                    学会座机:0755-25728897

 

 
<<<返回
 
     
关于学会 | 网站服务 | 学会培训 | 友情链接 | 联系我们
地址:深圳市龙岗区吉华街道文谷五号楼
电话:0755-25728897  25738861  传真:0755-25728897
QQ:791045772 576779501(请注明身份)  E-mail:szfps8@126.com
版权所有©2007-2025深圳市民俗摄影学会
粤ICP备09054709号  学会会徽设计:李陟、蔡小汉  题字:王子武    东方志网维护设计